[게시판 프로젝트] 기획하기 - 유즈케이스 작성하기/API 설계하기
2024. 8. 14. 21:49ㆍCS/Spring
인프런 김영한 (spring 입문/핵심, 웹 MVC 1/2, 실전 JPA와 웹 프로그래밍1, 표준 ORM 프로그래밍)
수강하고, 개강 전 실제 프로젝트를 배포까지 해보는 목표를 세워서
그 첫번째로 어느 프로젝트에서나 필요한 기본 게시판를 공부하기로 하였다.
(패스트 캠퍼스 - 게시판 서비스)
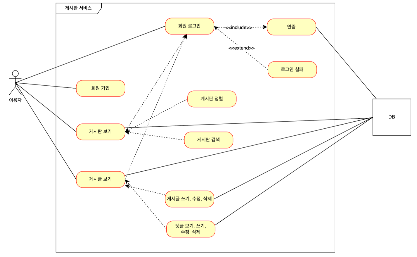
게시판 서비스에 필요한 유즈케이스를 작성해보자

API 설계하기
- 프로젝트 설계 단계에서 뷰와 API의 url, 메소드, 기능 등 엔드포인트를 먼저 설정하고 기록한다.

- 엔드 포인트들의 설정 및 기록이 끝났으면, API spec을 설정 및 기록한다.

'CS > Spring' 카테고리의 다른 글
| [게시판 프로젝트] API 구현(2) - Querydsl을 통해서 세부 검색 기능 구현 (0) | 2024.08.16 |
|---|---|
| [게시판 프로젝트] repository, JPAConfig 생성 (0) | 2024.08.15 |
| [게시판 프로젝트] IntelliJ spring boot DB 접근 설정하기 - MySQL (0) | 2024.08.15 |
| [게시판 프로젝트] 도메인 설계하기 - Java 클래스로 도메인 표현하기 (0) | 2024.08.15 |
| [게시판 프로젝트] 도메인 설계하기 - github과 draw.io 연동하여, ERD 그리기 (0) | 2024.08.15 |